EP2000-0-DM - CO2 (Carbon Dioxide)
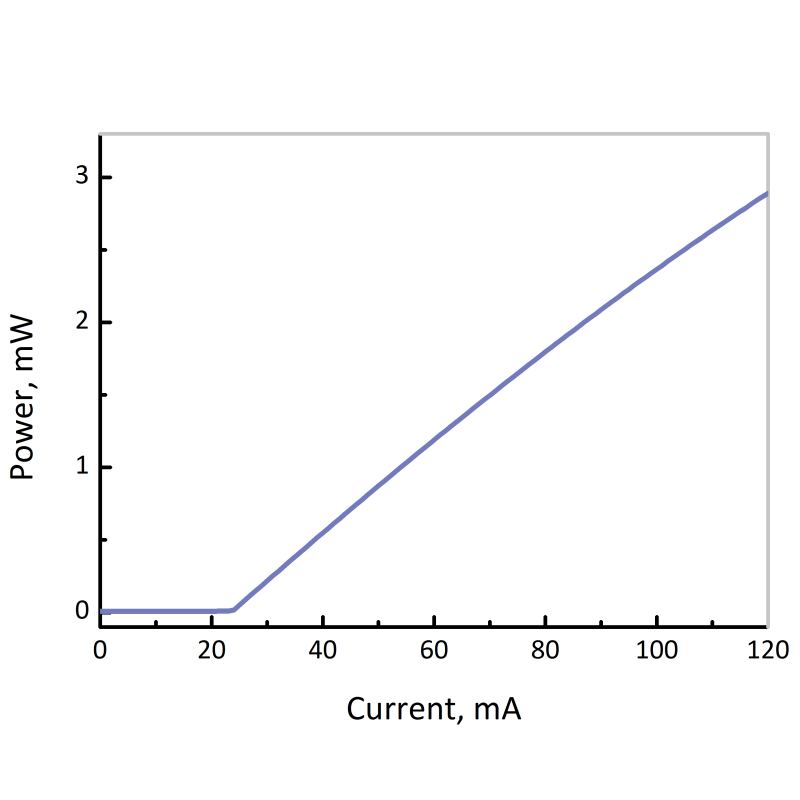
The EP2000-0-DM laser series achieves single-mode emission in the 2000nm range, making it suitable for applications such as CO2 (carbon dioxide) absorption line detection in the 2000nm range and as a seed source for fiber amplifiers. Based on Eblana's discrete mode technology platform, it provides stable and precise laser performance in the 2000nm wavelength range, making it suitable for applications such as CO2 (carbon dioxide) detection and fiber amplifier seed sources.
Packaging options: 14-pin butterfly package, TO39 (with TEC), TO56, DX-1 module (driver and TEC)
Common wavelengths in this region: 1986 nm, 1997 nm and 2000 nm
Pure performance
Integral design without external cavity
Adjustable by temperature or current
Low sensitivity to mechanical vibrations








